

👋 Хотите быстро найти нужный товар и не прогадать с ценой? Теперь это проще простого — благодаря новым возможностям Алисы AI!
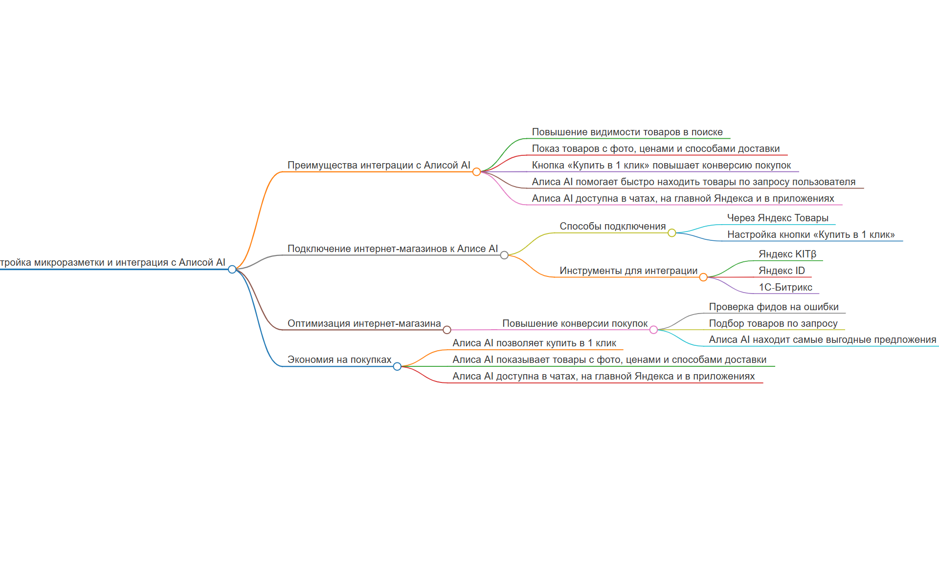
✨ Что умеет Алиса AI в шопинге?
✅ Подберёт товары под ваш запрос. Забудьте о долгих поисках! Напишите, например:
«купить холодильник для дачи на выходные»;
«небольшой увлажнитель на рабочий стол с подсветкой»;
«пылесос мощный для квартиры с животными».
Алиса AI предложит подходящие варианты с фото, ценами и способами доставки! 🛒

✅ Найдёт самые выгодные предложения. Хотите сэкономить? Поделитесь ссылкой на товар в чате с Алисой AI и попросите найти дешевле — и она покажет варианты с минимальной ценой! 💰 А ещё можно нажать кнопку «Найти дешевле» прямо в карточке товара.
✅ Позволит купить в 1 клик! 🖱️ Для некоторых товаров в ответах Алисы AI есть специальная кнопка. Если вы авторизованы через Яндекс ID, заказ оформится моментально — без ввода контактных и платёжных данных. Всё заполнится автоматически!

📦 Как выглядит карточка товара?
В ней вы найдёте:
фото товара;
название;
цену (и со скидкой, если есть);
способы доставки.
А после клика — ссылки на несколько магазинов и, возможно, кнопку «Купить в 1 клик»!

🌐 Где это работает?
Новые возможности доступны:
в чате с Алисой AI на alice.yandex.ru;
на главной странице Яндекса;
в приложениях «Алиса AI», «Браузер» и «Яндекс с Алисой AI».

💡 А что это даёт продавцам?
Интернет‑магазины получают:
новую точку контакта с целевой аудиторией;
возможность рассказать о своих предложениях в момент, когда покупатель ищет товар;
рост продаж благодаря кнопке «Купить в 1 клик».
По данным Яндекса, конверсия в заказ после перехода по этой кнопке может быть в 6 раз выше, чем через обычные точки входа! 📈
Хотите, чтобы ваши товары появлялись в ответах Алисы AI и привлекали новых покупателей? Рассказываем, как это сделать! 💪
ИИ‑ассистент выбирает предложения, которые:
максимально соответствуют запросу пользователя;
имеют высокие шансы на конверсию (как и поиск Яндекса).

Чтобы ваши товары могли появляться в рекомендациях (в том числе в ответ на запрос «Найти дешевле»), следуйте этим шагам:
Используйте Яндекс Товары — это главный инструмент для подключения.
Передавайте данные через товарные фиды:
актуальный ассортимент;
цены и скидки;
способы доставки;
возможность оплаты частями.
Проверяйте фиды на ошибки — корректные данные повышают шансы на показ.
Настройте микроразметку на страницах товаров. Это поможет поисковым роботам получать точную информацию о вашем ассортименте.
После этого ваши предложения смогут появиться:
в поисковой выдаче;
в разделе Поиска «Товары»;
в ответах Алисы AI.
Для быстрой покупки доступны готовые модули под разные платформы:
Яндекс KITβ — для магазинов на этой платформе;
Яндекс Маркет + собственный сайт — если вы продаёте и там, и там;
1С‑Битрикс — для магазинов на этой CMS.
Новые возможности Алисы AI — это:
дополнительный источник трафика;
рост конверсий (до 6 × выше через кнопку «Купить в 1 клик»);
прямой контакт с покупателями в момент принятия решения о покупке.
💡 Совет: Чем полнее и актуальнее информация о вашем ассортименте в Поиске, тем выше шансы, что ваши товары появятся в ответах ИИ‑ассистента.
Не упустите возможность расширить аудиторию — настройте интеграцию уже сегодня! 🚀
_________________________________________________________________________________________________________
Искусство в кармане: БесплатнЫЙ курс по созданию шедевров с Алисой AI!
Бесплатный курс: генерируем контент с искусственным интеллектом!
📚 Бесплатный курс: мастерская эффективного общения с нейросетями
БЕСПЛАТНЫЙ образовательный проект от Yandex: курсы по маркетингу
Инструменты максимально полезны для различных бизнес-задач! в ПОДАРОК👉
Эффективная аналитика объявлений на Авито: БЕСПЛАТНЫЙ Сервис и кейсы
БЕСПЛАТНАЯ Аналитика Telegram Ads: Как использовать данные для роста бизнеса
Курс от АРИР в Подарок: полная инструкция по борьбе с рекламным фродом